배움 저장소
[Data Structures] 챕터10. 정렬 본문
쉘 정렬
Insertion Sort는 바로 옆 값을 값을 비교하고 정렬한다. Shell Sort는 멀리 있는 값을 비교하고 정렬하여 효율을 얻는다.
성능
Worst : O(n^2)
Average : O(n^1.5)
구현하기
void ShellSort(int arr[], int n)
{
for (int gap = n / 2; gap > 0; gap /= 2)
{
cout << " ";
Print(arr, n);
InsertionSort(arr, n, gap);
}
cout << " ";
Print(arr, n);
cout << endl;
}
Insertion Sort
내구현
더보기
void InsertionSort(int arr[], int n, int gap) // gap 추가
{
cout << "gap = " << gap << endl;
for (int i = gap; i < n; i += 1)
{
cout << "Before : ";
Print(arr, n, i, gap);
if (arr[i-gap] > arr[i])
std::swap(arr[i-gap], arr[i]);
int j;
for(j=i; 0 <= j-gap ; j-=gap)
if(arr[j-gap] > arr[j])
std::swap(arr[j - gap], arr[j]);
cout << " After : ";
Print(arr, n, i, gap);
}
}
추천구현
void InsertionSort(int arr[], int n, int gap) // gap 추가
{
cout << "gap = " << gap << endl;
for (int i = gap; i < n; i += 1)
{
cout << "Before : ";
Print(arr, n, i, gap);
if (arr[i - gap] > arr[i])
std::swap(arr[i - gap], arr[i]);
int key = arr[i];
int j = i;
for (; (0 <= j - gap) && (key < arr[j-gap]); j -= gap)
arr[j] = arr[j - gap];
arr[j] = key;
cout << " After : ";
Print(arr, n, i, gap);
}
}
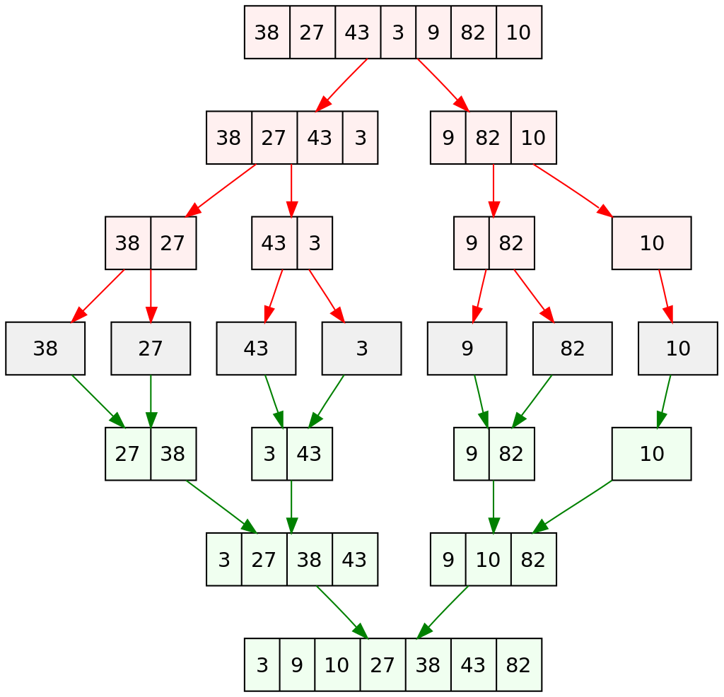
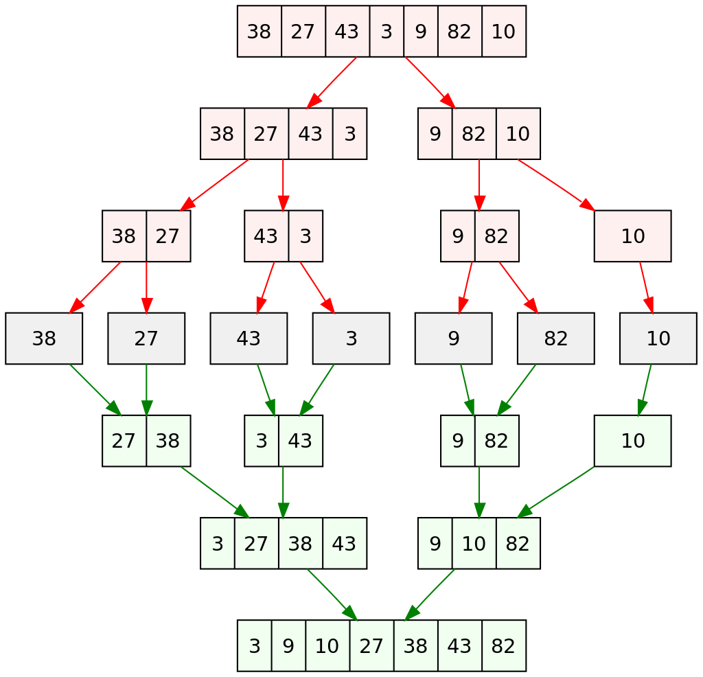
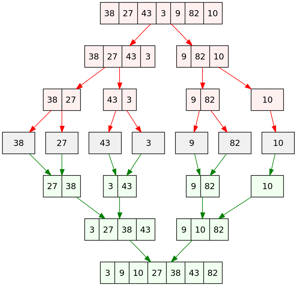
병합 정렬(Merge Sort)
특징
- 낱개로 나누어 합치면서 정렬한다
- 시간복잡도 : O(n * Log n)
- 공간복잡도 : O(n)
- Merge 순서를 유지하는 Stable 정렬이다

정렬된 그룹을 합치므로 Two pointer로 구현할 수 있다(희소다항식에서 활용하였음)
void MergeSort(int arr[], int merged[], int left, int right)
{
int mid;
if (left < right)
{
mid = (left + right) / 2;
MergeSort(arr, merged, left, mid);
MergeSort(arr, merged, mid + 1, right);
Merge(arr, merged, left, mid, right);
}
}
int main()
{
int arr[] = { 38, 27, 43, 3, 9, 82, 10 }; // https://en.wikipedia.org/wiki/Merge_sort
int n = sizeof(arr) / sizeof(arr[0]);
int* merged = new int[n]; // 추가 메모리 필요
Print(arr, 0, n - 1);
cout << endl;
MergeSort(arr, merged, 0, n - 1);
Print(merged, 0, n - 1);
cout << endl;
delete[] merged;
}
구현하기
Merge
void Merge(int init[], int merged[], int left, int mid, int right)
{
int i, j, k, l;
i = left;
j = mid + 1;
k = left;
cout << " Left : ";
Print(init, left, mid);
cout << " Right : ";
Print(init, mid + 1, right);
// 인덱스를 2개 이용해서 정렬하면서 merge
k = left;
while (i <= mid && j <= right)
{
if (init[i] > init[j])
merged[k++] = init[j++];
else // it also handle init[i] == init[j]
merged[k++] = init[i++];
}
// 남은 내용들 복사
for (; i <= mid; ++i)
merged[k++] = init[i];
for (; j <= right; ++j)
merged[k++] = init[j];
// merged -> init 복사
for (l = left; l <= right; l++)
init[l] = merged[l];
cout << "Merged : ";
Print(init, left, right);
cout << endl;
}
퀵 정렬(Quick Sort)
- 시간복잡도
- best : O(n*log n)
- worst : O(n^2)
- 공간복잡도 O(log n)
구현하기
Partition
내구현
무한 Loop에 빠질 수 있다.
더보기
int Partition(int arr[], int low, int high, int n)
{
int pivot = arr[size_t(floorf((high - low) / 2.0f)) + low];
int i = low;
int j = high;
while (true)
{
while (arr[i] < pivot) // 1) arr[i] == pivot 그리고
++i;
while (pivot < arr[j]) // 2) arr[j] == pivot일 경우 무한 loop
--j;
if (i >= j) break;
std::swap(arr[i], arr[j]);
cout << "pivot=" << pivot << ", i=" << i << ", j=" << j << endl;
cout << " ";
Print(arr, low, high, n);
}
return (i+j)/2;
}
추천구현
// Hoare partition scheme
int Partition(int arr[], int low, int high, int n)
{
int pivot = arr[size_t(floorf((high - low) / 2.0f)) + low];
int i = low - 1;
int j = high + 1;
while (true)
{
do ++i;
while (arr[i] < pivot);
do --j;
while (pivot < arr[j]);
if (i >= j) break;
std::swap(arr[i], arr[j]);
cout << "pivot=" << pivot << ", i=" << i << ", j=" << j << endl;
cout << " ";
Print(arr, low, high, n);
}
return j;
}
기수정렬(Radix Sort)
특징
- 숫자를 쉽게 정렬할 수 있다. 실수나 문자열을 정렬하기 어렵다.
- 시간복잡도 : O(n)
- 공간복잡도 : O(n + w)
- 10진수일 때 w=10, 16진수일 때 w=16
- GPU연산에서 많이 사용한다(메모리를 아껴야할 때 Quick Sort처럼 메모리가 필요없는 정렬을 사용한다)
구현하기
#include <iostream>
#include "../shared/Queue.h"
using namespace std;
int main()
{
int arr[] = { 170, 45, 75, 90, 802, 24, 2, 66 };
int n = sizeof(arr) / sizeof(arr[0]);
Print(arr, n);
Queue<int> queues[10];
int m = GetMax(arr, n); // 가장 큰 자리수를 찾기 위해서
for (int exp = 1; m / exp > 0; exp *= 10)
{
for (int i = 0; i < n; ++i)
{
int rem = (arr[i] / exp) % 10;
assert(0 <= rem);
assert(rem <= 10);
queues[rem].Enqueue(arr[i]);
}
//for (int idx = 0; idx < 10; ++idx)
//{
// cout << "i=" << idx << "\t";
// Queue<int> temp = Queue<int>{ queues[idx] };
// while (!temp.IsEmpty())
// {
// cout << temp.Front() << " ";
// temp.Dequeue();
// }
// cout << endl;
//}
int count = 0;
for (int idx = 0; idx < 10; ++idx)
{
for(; !queues[idx].IsEmpty(); ++count)
{
arr[count] = queues[idx].Front();
queues[idx].Dequeue();
}
}
Print(arr, n);
}
return 0;
}'CS > Data Structure' 카테고리의 다른 글
| [Data Structures] 챕터12. 그래프 (0) | 2023.12.23 |
|---|---|
| [Data Structures] 챕터11. 해슁(Hashing) (0) | 2023.12.22 |
| [Data Structures] 챕터9. 이진탐색트리 (0) | 2023.12.21 |
| [Data Structures] 챕터8. 힙 (0) | 2023.12.16 |
| [Data Structures] 챕터7. 트리 (0) | 2023.12.16 |
Comments